02-3108000 ต่อ 4905,4909,4910-4013, 02-3108156
-
eds.ru@rumail.ru.ac.th
หน้าแรก
เกี่ยวกับเรา
ประวัติความเป็นมา
ปรัชญา ปณิธาน วิสัยทัศน์ พันธกิจ
หน่วยงานภายใน
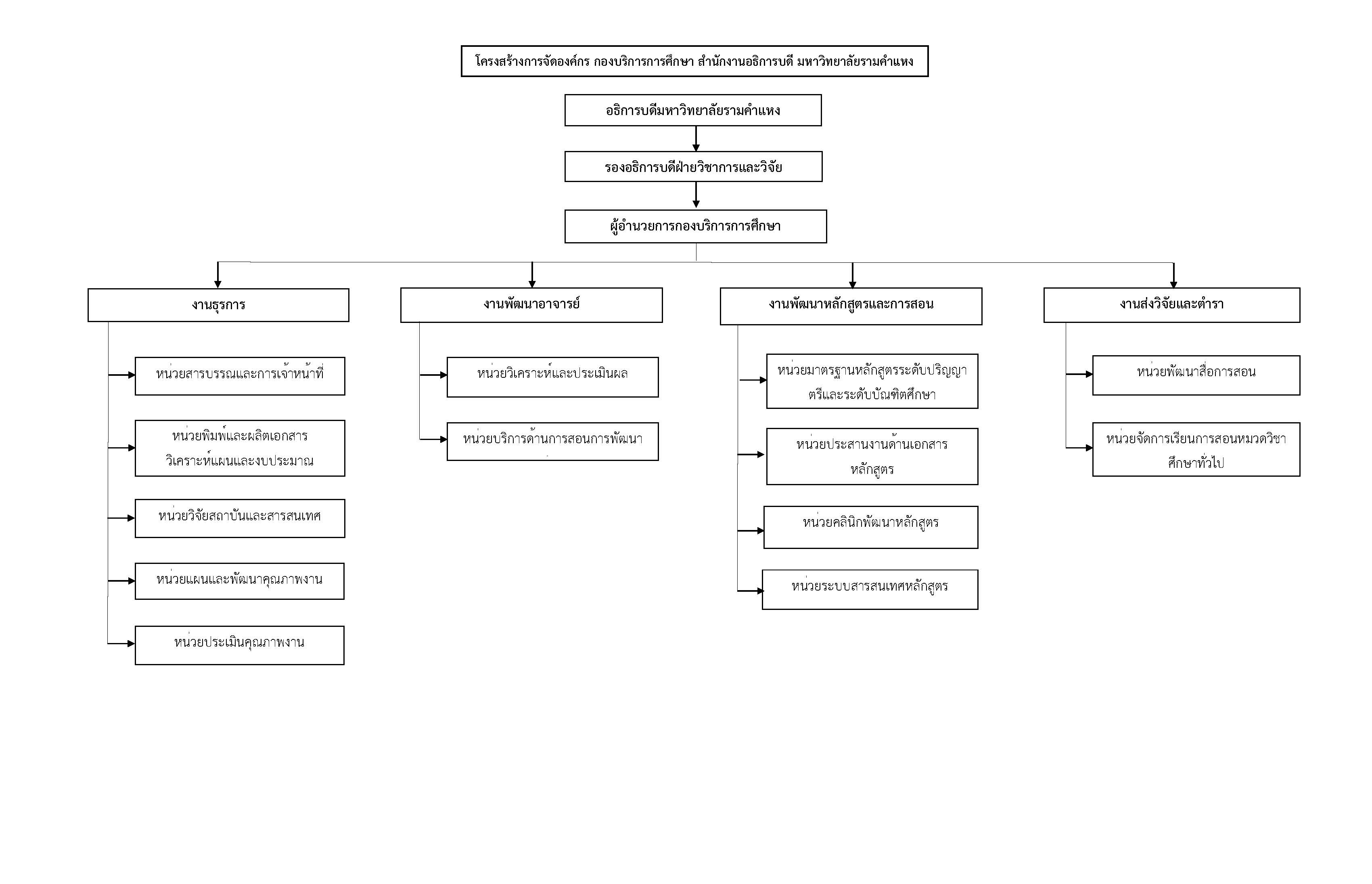
โครงสร้างการจัดองค์กร กองบริการการศึกษา
ผู้บริหารและบุคลากร
สารสนเทศนักศึกษา
สื่อการเรียนการสอน
KM
การจัดการความรู้ กองบริการการศึกษา
การจัดการความรู้ มหาวิทยาลัย
TCAS
TCAS มหาวิทยาลัย
ติดต่อเรา
โครงสร้างการจัดองค์กร กองบริการการศึกษา
ผู้ดูแลระบบ
เกี่ยวกับเรา
16 July 2025
Hits: 98
โครงสร้างกองบริการการศึกษา
Search
หน้าแรก
เกี่ยวกับเรา
ประวัติความเป็นมา
ปรัชญา ปณิธาน วิสัยทัศน์ พันธกิจ
หน่วยงานภายใน
โครงสร้างการจัดองค์กร กองบริการการศึกษา
ผู้บริหารและบุคลากร
สารสนเทศนักศึกษา
สื่อการเรียนการสอน
KM
การจัดการความรู้ กองบริการการศึกษา
การจัดการความรู้ มหาวิทยาลัย
TCAS
TCAS มหาวิทยาลัย
ติดต่อเรา
02-3108000 ต่อ 4905,4909,4910-4013, 02-3108156
-
eds.ru@rumail.ru.ac.th